Steuerspannungs-Mixer


Ich muss es wohl nicht betonen, Steuerspannungen sind das A und O bei analogen Systemen. Man kann kaum genug Möglichkeiten haben, diese zu mischen und zu verändern. CV-Prozessor ist als Bezeichnung vielleicht ein wenig übertrieben, aber lasst mir den Spaß.

In meinem Dotcom-System habe ich unter jeder Reihe von Modulen einen 55mm hohen "Zwischenraum" den ich für nützliche Dinge wie Multiples und auch für solche Steuerspannungs-Mischer nutze. Ein ganzer Modulplatz ist mir zu schade dafür und wenn schon selbst basteln, so ein Mischer ist ein gutes Projekt zum üben.

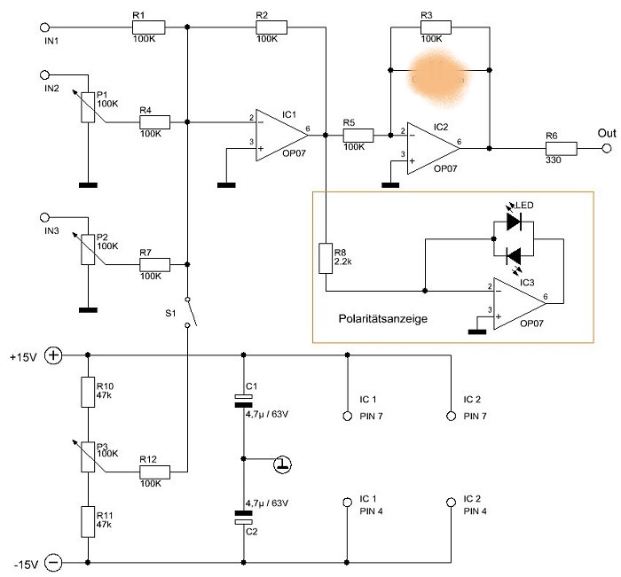
Auf der Frontplatte (oben) sind links zwei Buchsen zu sehen, die den Eingang 1 darstellen und einfach gebrückt sind. Die zusätzliche Buchse spart vielleicht wieder ein Multiple. (ebenso beim Ausgang). Der Eingang 1 ist nicht regelbar, die Eingänge 2 und 3 kann man zwischen 0 und 100% mischen. Der Offset Regler mischt zu der Summe noch eine positive bzw. negative Spannung hinzu, was sich als Lageverschiebung des Ausgangssignals auswirkt. Damit man, wenn man diese Funktion nicht benötigt, genau die neutrale Einstellung trifft ohne lange fummeln zu müssen, ist die Funktion über einen Schalter auszuschalten. Eine kleine, 2-farbige LED unter dem Offset-Knopf zeigt die Polarität der momentanen Ausgangyspannung des CV-Prozessors an. Die Ausgangspannung wird übrigens nicht invertiert.

Ich hatte versehentlich am IC2 einen Kondensator eingeplant, der sorgt aber für eine Beschneidung der oberen Frequenz und ich habe ihn deshalb entfernt.
Danke für den Tipp eines aufmerksamen Lesers und Bastlers. So kann der Mixer auch für AUDIO-Zwecke benutzt werden

 
Bauteileliste:
IC1, IC2, IC3 OP 07
R1, 2, 3, 4, 5, 7, 12 100k
R6 330 Ohm
R10, R11 47k
R8 2,2k
P1, 2, 3 100k lin
C1, C2 Elko 4,7uF 63V
C3

ENTFÄLLT

LED Dual-LED bipolar
S1 Kippschalter 1pol (ein/aus)
Grundsätzlich benutze ich nur Metallfilmwiderstände, die sind einfach genauer und weil auch der OP07 so präzise arbeitet, ist ein Abgleich nicht nötig.

P.S. Widerstand R9 gibt es nicht, dafür aber eine Brücke (über dem IC 1)

 


PROJEKT- ÜBERSICHT                                    HOME